방황한다, 고로 존재한다
프리랜서 D-day 135 본문
루틴
- 아침 일기 ✅
- 삼시세끼 챙겨먹기 😅
- UXUI 컨텐츠 1개 이상 보기 ✅
- 재테크 컨텐츠 1개 이상 보기 ✅
- 독서 ✅
- 3D 모델링/연출/렌더링 ✅
- 중국어/영어 ✅
- 1일 1포스팅 ✅
# 아침일기
⏰ 9:57 am
요새는 시간이 될 때마다 접수된 VOC를 읽는 것이 습관이 되었다. 내가 직접 기획하고 디자인한 큰 서비스가 오픈되어서 혹시 어떤 의견이 들어올지 궁금했다. 불행인지 다행인지 별다른 의견은 없었다. 관심이 없다는 것일 수도 있고 마음에 들어서 딱히 건의할 사항이 없는 것일 수도 있다. 그런데 다른 부분에서 서비스 문제에 대한 건의가 많이 올라오고 있다. 지속적인 버그와 불편한 UX, 유머를 노렸지만 일부 사람을 불쾌하게 할 수 있는 컨텐츠.
회사에는 다양한 파트가 있다. 디자인팀은 디자인 컨텐츠를 제작한다. 최근에 서비스에 들어갔더니 지옥을 패러디했는지 무서운 귀신 이미지에 이상한 글귀를 써놓은 컨텐츠를 보았다. 테스트서버인 줄 알았지만 알고 보이 실서버였다. 일반 고객들에게도 보여지고 있다는 것이었다. 좀 심한데, 생각했지만 그냥 수많은 컨텐츠가 있으니 괜찮겠거니 생각하고 넘어갔다. 회사에서는
유료화를 준비하고 있다. 기획쪽의 인력 부족에(사실 잘못된 표현이다) 정작 중요한 서비스 UX를 신경쓰지 못하고 있다. VOC를 보면 어떤 오류가 발생하는지, 얼마나 많은 사람들이 동일한 문제를 겪고 있는지 확인할 수 있다. 하지만 재현이 안된다며 소수의 의견이니 가성비가 없다며 무시될 것이 당연했다. 더 큰 대의(?)를 위하여 소수의 불편함은 그 소수들이 오로지 서비스 이용을 판단할 경험으로 남겨둔다. 일부는 떠나도 상관없다는 마인드다.
그냥 이런저런 것들을 보니 디자이너의 도덕적 책임에 대하여 생각이 났다. 이게 정말 좋은 디자인이고 경험인가? 아닌 것은 확실했다. 나는 왜 일을 하고있는지. 뭔가 아닌 것 같은데 이 감정을 설명할 수 없어서 답답했다. 물론 회사입장에서는 돈을 벌어야하는 것은 맞다. 하지만 이게 최선일까.
어제 <생각의 탄생>에서 '유추'를 배웠다. 지금 이 고민을 나에게 그대로 대입해보자. 최근에 이미지 업로드를 하면서 최대한 작업이 쉽고 빠르게 할 수 있는 대상을 고민했다. 업로드를 많이해서 판매를 많이 하고 싶었기 때문에. 처음 이 프로젝트의 목표는 3D 모델링을 학습하면서 부수입도 만들어내자는 것이었다. 그러나 쉽고 간편한 것을 찾으면서 학습이 사라졌다. 또 이미 있는 것들을 그대로 모작하여 올리기 때문에 고객 경험도 그리 높아지지는 않을 것이다. 찾던 것이 있는데 그저 찾는 것이 많아졌으니까. 조금 더 내 철학을 고민해야겠다.
⏰ 10:40 am
그냥 갑자기 좋은 생각이 나서. 어제 의미없는 일을 하는 것이 고민이라고 적었다. -> 의미없고 간단한 이슈를 주는 이유는 시간을 들이지 않고 일을 한 티를 내면서 남은 시간은 나에게 쓰라는 큰 그림으로 여기기로 했다.
1) 내가 감사하게 여기는 것들
- 책에서 얻은 지식을 생활에 접목시키고 있다.
- 주기적으로 판매되고 있는 이미지들.
2) 오늘을 기분 좋게 만드는 것
- 아침에 생각을 꽤 길게하면서 글로 풀어내보았다.
- 내일부터 5일 휴가
3) 오늘의 다짐
- 문제정의 9스푼
# 삼시세끼 챙겨먹기
⏰ (아침) ❌
⏰ (점심) 12:00 pm
들깨순두부, 밥
⏰ (저녁) 6:00 pm
칼국수, 떡볶이, 돈까스
# UXUI 1일 1컨텐츠
언스플래시는 어떻게 플라이휠을 구축했을까
언스플래시가 만든 자발적 생태계 | '저작권 상관없는 무료 이미지를 얻을 수 있는 사이트가 있을까요?'에 대한 답변으로 매번 언급되는 언스플래시(Unsplash)라는 플랫폼이 있다. 올라오는 이미지
brunch.co.kr
- 내 인생 집착광
- 실패도 숨은 자산으로 남아서 다음 도전에 영향을 준다.
# 재테크 1일 1컨텐츠
메타버스∙NFT 합치면 '1900조원 시장' 전망…관련 토큰 가격도 '활활' - 코인데스크 코리아
가상세계를 의미하는 메타버스(metaverse)가 향후 대체불가능토큰(NFT)과 결합해 1조달러(약 1190조5000억원) 규모의 웹3.0(Web3.0) 시장을 창출할 수 있다는 전망이 나왔다. 메타버스가 기술산업 내 화두
www.coindeskkorea.com
# 독서
생각의 탄생 | 21.11.26 -
생각의 탄생 - YES24 레오나르도 다빈치, 아인슈타인, 파블로 피카소, 마르셀 뒤샹, 리처드 파인먼, 버지니아 울프, 제인 구달, 스트라빈스키, 마사 그레이엄 등 역사 속에서 뛰어난 창조성을 발휘
worryzero.tistory.com
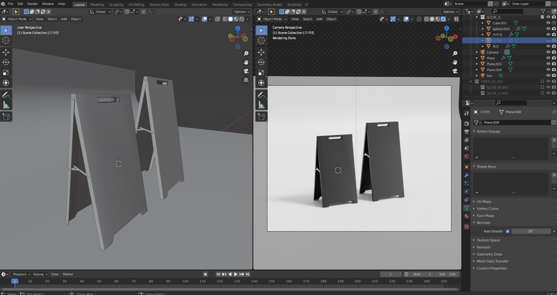
# 3D 모델링/연출/렌더링
A형 입간판

# 1일 1포스팅
내가 리더라니
# 내가 리더라니..? 드디어 올 것이 오고야 말았다. 빠르면 다음주, 적어도 22년이 시작하면 나 포함 4명의 프로덕트 디자인 그룹의 리더가 될 것 같다. 이전에 여러차례 언질을 주었지만 내 성향
worryzero.tistory.com
# 중국어/영어
했음
# 저녁일기
⏰ 10:23 pm
잠깐 현실도피를 잠으로 해결하고 왔다. 별로 졸리지도 않았는데 누워있으니까 또 잠이 오긴 했다. 일어나서도 한동안 누워있었다. 이런다고 해결되지 않는다는 것은 알면서도 게을러졌다. 생각만 한다고 해결되는 것은 없다고 몇번 되내이면서 일어나 일기를 쓴다.
오늘도 의미없다고 여겨지는 이슈를 처리하면서 그러그런 하루를 보냈다. 아침은 그냥 개인 시간을 가졌고 오후에는 억지로 합리화를 하면서 재택근무를 이어갔다. 그냥 간단하지만 의미없는 이슈를 빨리 끝내고 일을 했다는 티는 내면서 개인 시간을 가지라는 팀장님의 큰 그림은 아닐까하고. 한번 내 의지대로 진행되지 않는 이슈는 시간낭비라고 생각하니 계속 시간이 아까웠다. 하지만 돌이켜보면 그 시간을 고민하고 걱정하는 시간으로 썼고 근무가 끝나서도 잠을 자는 등 나는 시간을 낭비하고 있었다. 현실적으로 생각하자. 지금은 적어도 월급이 들어오고 다른 곳에서 돈이 들어오는 파이프라인은 아직 구축하지 못한 상태다. 보다 진지하고 합리적인 고민을 해야한다. 아직 월급외 수익이 거의 전무한 상태이기 때문에...
한편 5시쯤 온라인 회의를 진행하면서 리더가 되라는 이야기를 들었다. 올 것이 왔구나. 나는 정말 싫었다. 이제 더 내 시간에 집중해서 나에게로 이직을 하려고 했는데 리더가 되어버리면 내가 아닌 다른 사람에게 시간을 할애해야 할 터였다. 또한 극내향인 나에게 누군가를 케어하는 일은 적절하지 않았다. 일보다 인간관계 스트레스가 큰 사람이기도 하고. 결론적으로는 3개월 해보고 다시 판단하기도 했지만 한번 발을 들인 이상 쉽게 바꾸지 못할 것은 안다. 이젠 정말 퇴사밖에 답이 없다. 걱정이 되긴 한다. 리더라는 딱지가 붙으면 그것을 인지한 사람들은 분명 그냥 직원일 때와 다르게 기대하는 것이 있을 것이다. 아... 이제 더 이상 고민은 하지 말자. 어차피 해야될 거 해보고 아니면 쿨하게 그만두면 되지. 그 시기에 나는 내 가치를 끌어올리는 연습을 계속 해야겠다. 불만에만 빠져있는 것은 더이상 그만. 불만을 빠져나갈 행동을 하자. 이것도 성장통...! 적어도 '리더는 최악이다'라는 것도 좋은 경험이 되지 않을까? ㅎ...
여하튼 5일 간 오로지 나에게 투자할 수 있는 시간이 있다. 어떻게 효율적으로 보낼지 계획해야겠다.
1) 오늘 있었던 굉장한 일 3가지
- 쉬고로면 리더가 될 듯...
- 아우터를 주문했는데 매우 빠르게 왔다.
- 스톡이미지 사이트 정산 완료
2) 오늘을 어떻게 더 좋은 날로 만들었나?
- 기분이 별로 좋지는 않았지만 엄마아빠와 밥을 먹을 때 밝은 척을 하려고 했다.
- 나쁜 경험도 인생 전체로 보면 좋은 경험이요... 생각을...
# 오늘 한 일 체크
'하루하루 성장하기 > [종료] 홀로서기 루틴' 카테고리의 다른 글
| 프리랜서 D-day 133 (0) | 2021.12.06 |
|---|---|
| 프리랜서 D-day 134 | 새로운 도전 추가 (0) | 2021.12.05 |
| 프리랜서 D-day 136 특허출원 (0) | 2021.12.03 |
| 프리랜서 D-day 137 (0) | 2021.12.02 |
| 프리랜서 D-day 138 (0) | 2021.12.01 |