방황한다, 고로 존재한다
[블렌더 학습] 교실 만들기 #1. 모델링 본문
* 참고 강의
https://www.youtube.com/watch?v=vlhUgRxwg0I
불린
- app 추가하면 우측 패널에서 쉽게 설정 가능
3d cursor 이동하기
- 오브젝트 선택 후 shift + s > coursor to selected 클릭하면 선택한 오브젝트의 중심으로 커서 이동
- 오브젝트 선택 후 shift + s > selection to cursor 클릭하면 커서 중심으로 오브젝트 이동됨
마스터 오브젝트 복제
- alt + d
- 기본이 되는 오브젝트 변경시 alt로 복제한 오브젝트도 함께 변함
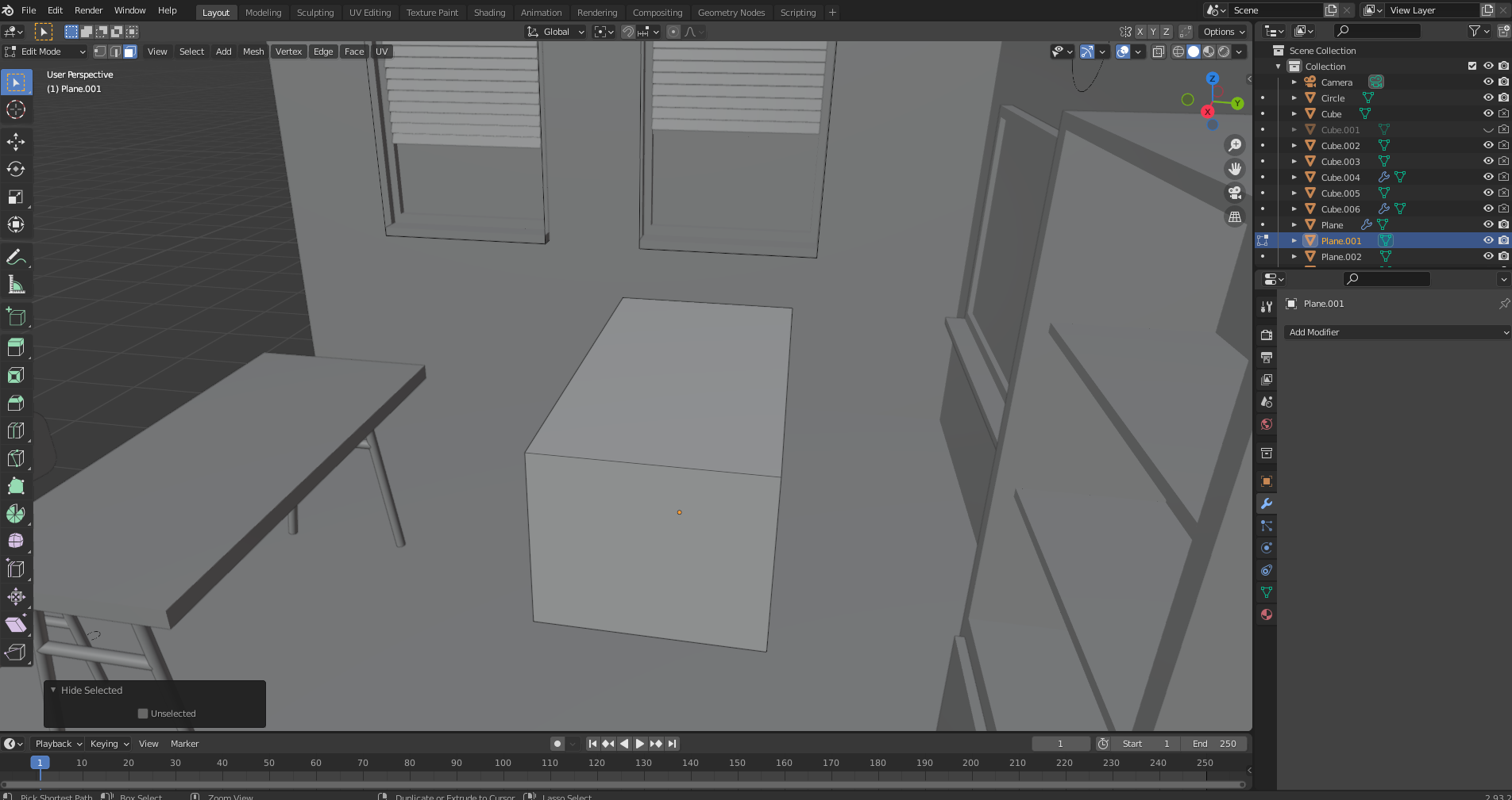
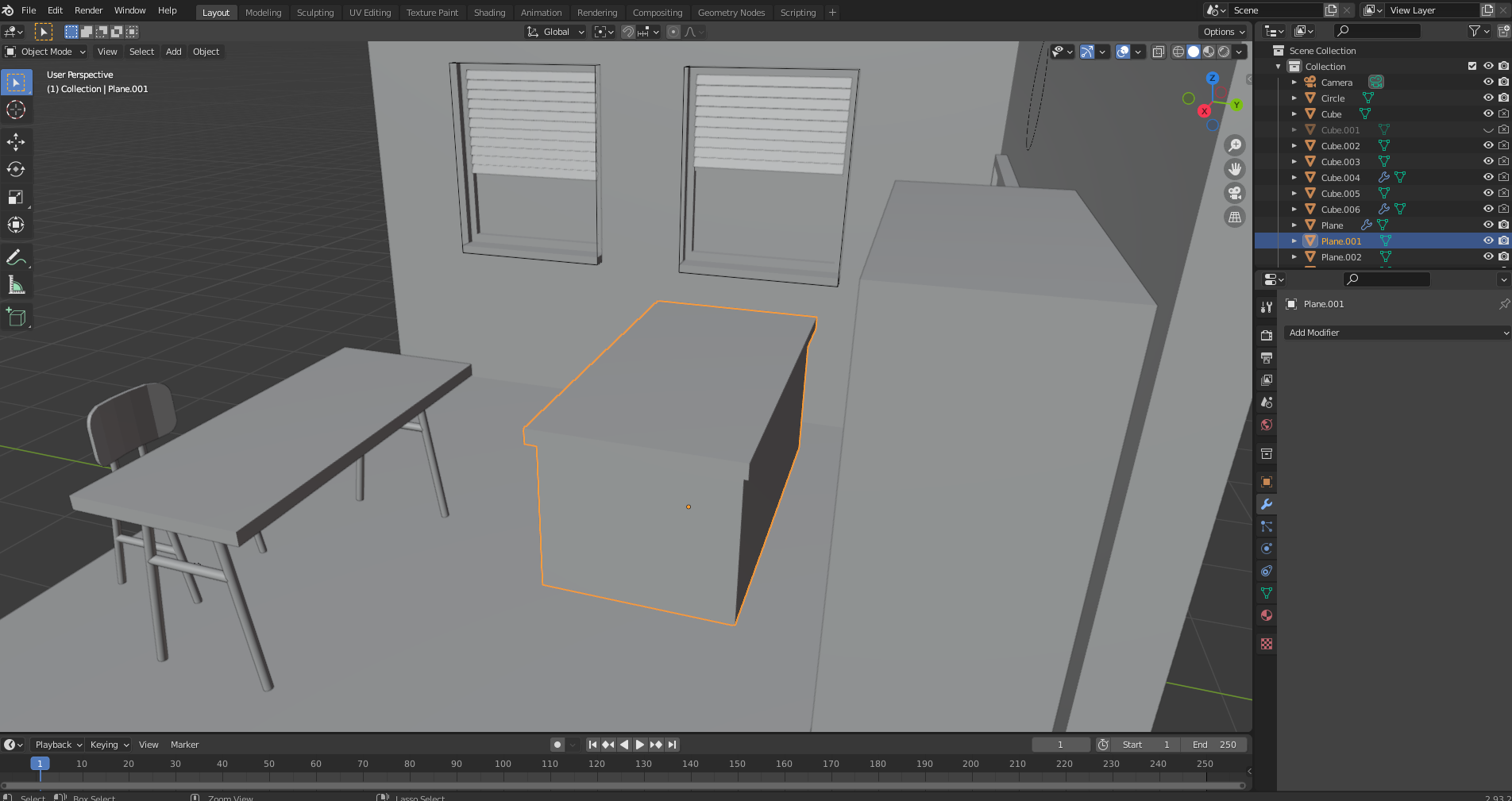
특정 오브젝트 hide / show
- h : 숨기기
- alt + h : 보이기
특정 오브제트만 보이게
- 넘버패드 /
균일하게 회전시켜서 배치
- edit 모드에서 오브젝트 선택
- 좌측의 spin 메뉴 선택
- 마우스로 드래그
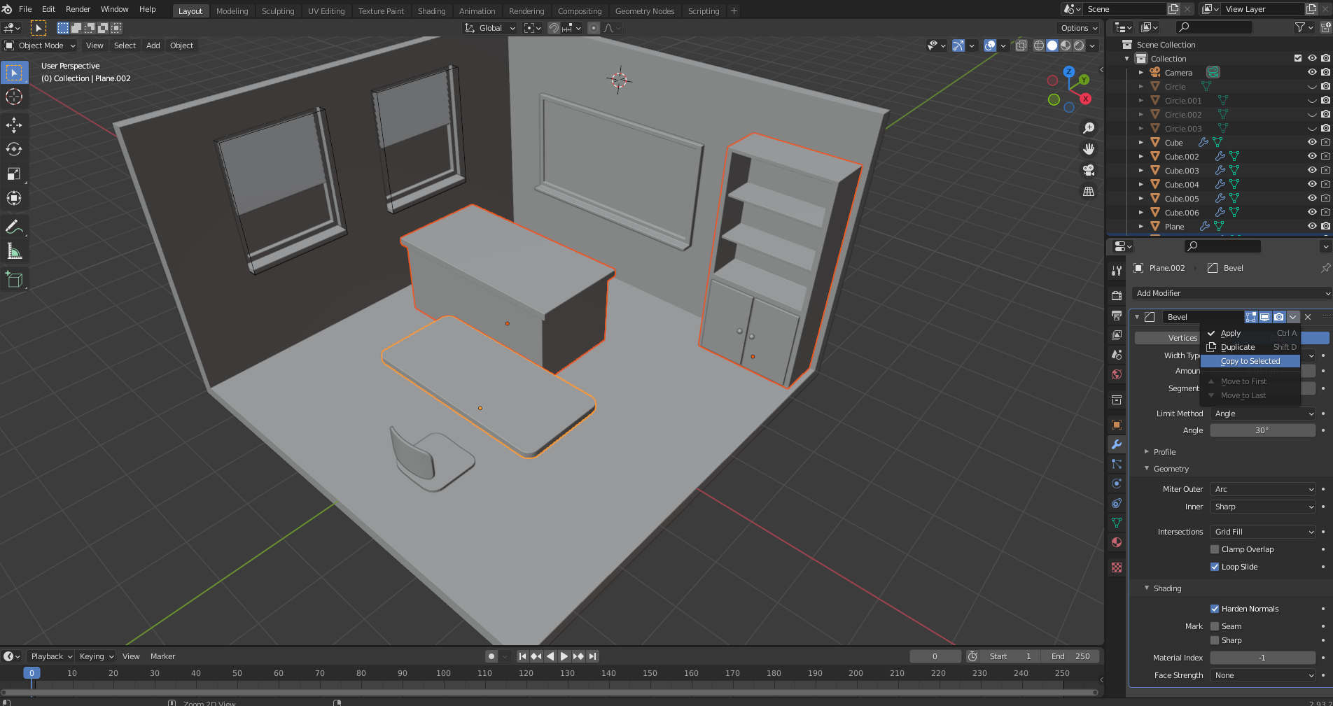
modifier 여러 오브젝트 한번에 적용하기
- 오브젝트 다중 선택
- 원하는 modifier효과 선택 > copy to selected
nomals > auto smooth +@
- 부드럽게 but 각은 살아있게
parent 그룹 한번에 선택하기
- 자식 or 부모 오브젝트 하나 선택
- shift + []
축 변경 (x, y, z)
- 1번 클릭 : 글로벌 축
- 2번 클릭 : 오브젝트 origin 축으로 변경
face에 붙여서 이동시키기
- 상단 snap to 메뉴에서 face 선택
- align rotation to target, project individual elements 체크
- 오브젝트 ctrl 누른 상태로 이동 시킴
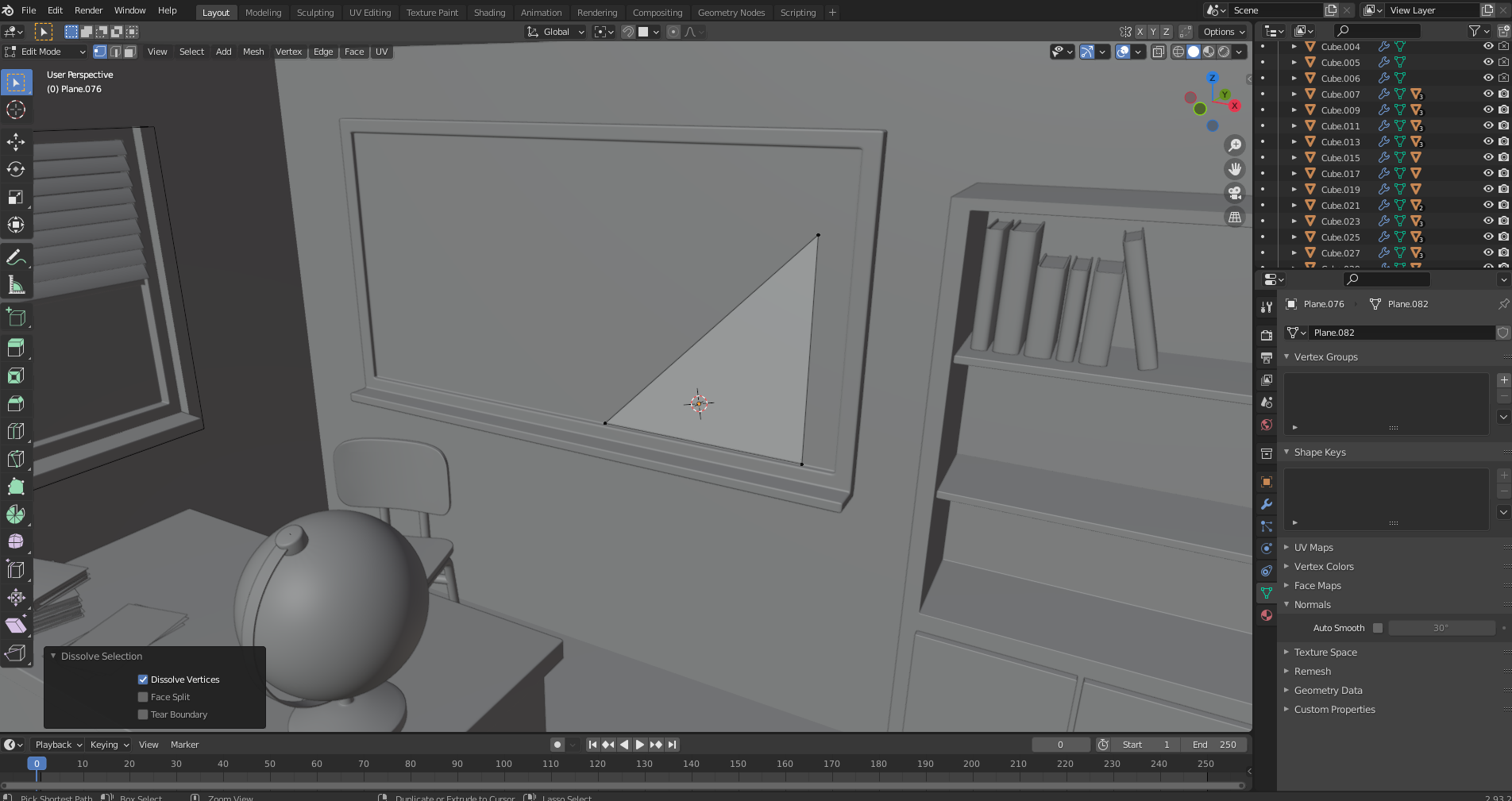
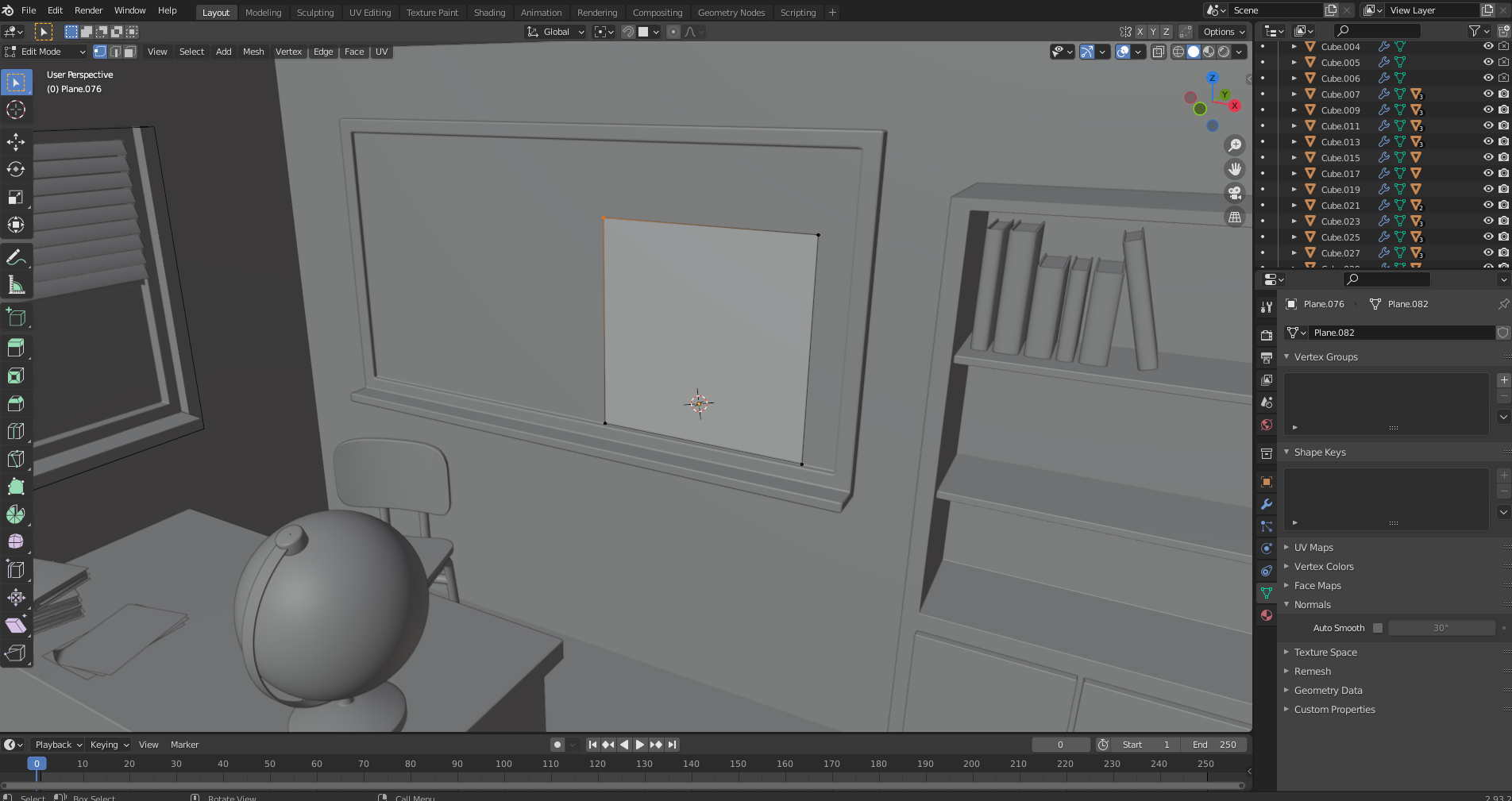
vertex 바로 없애기
- vertex 클릭후 ctrl + x
모델링 완료
ambient occlusion
- 그림자 생김
'3D modeling > Tool | Blender' 카테고리의 다른 글
[블렌더 학습] 교실 만들기 #2. 텍스쳐 적용 (0) | 2021.09.23 |
---|---|
[블렌더] Adobe 3d Substance (텍스쳐/페인팅) 설치하기 (0) | 2021.09.23 |
[블렌더 학습] 거실 만들기 (0) | 2021.09.20 |
[블렌더 학습] 종이 말기 (3) | 2021.09.19 |
[블렌더] 화면에 누른 키 표시하기 (1) | 2021.09.18 |