방황한다, 고로 존재한다
[블렌더 학습] 거실 만들기 본문



처음 사용해본 기능 + 알게된 것
- 원근없는 Orthographic 카메라
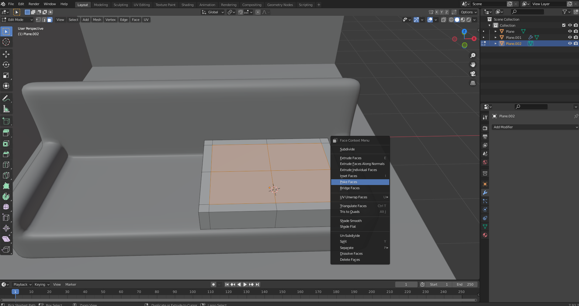
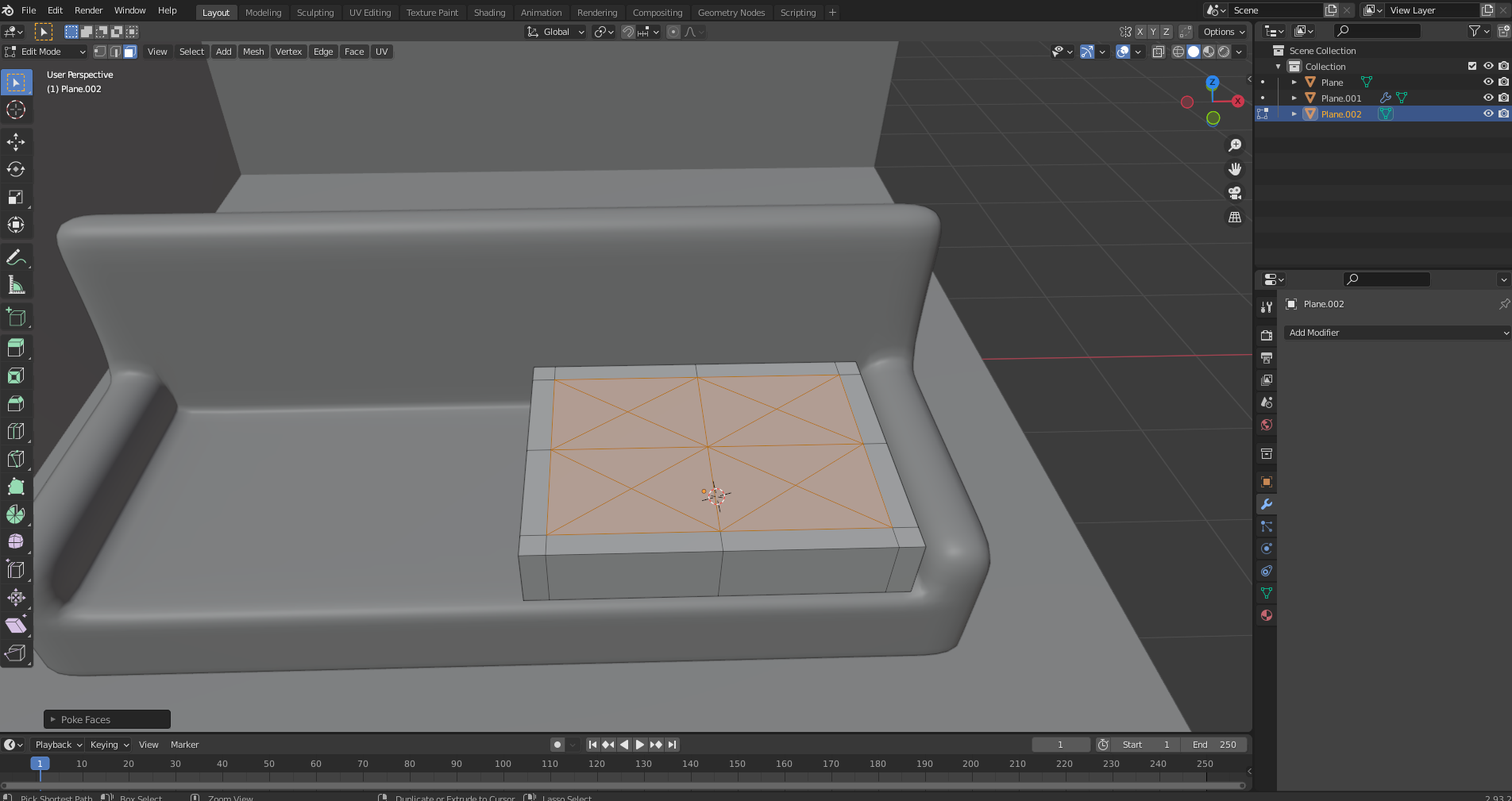
- 면 대각선으로 나누는 pork faces
- 회전 축 설정 > bounding box center / 3d cursor
- emission 활용 (반딧불 같은)
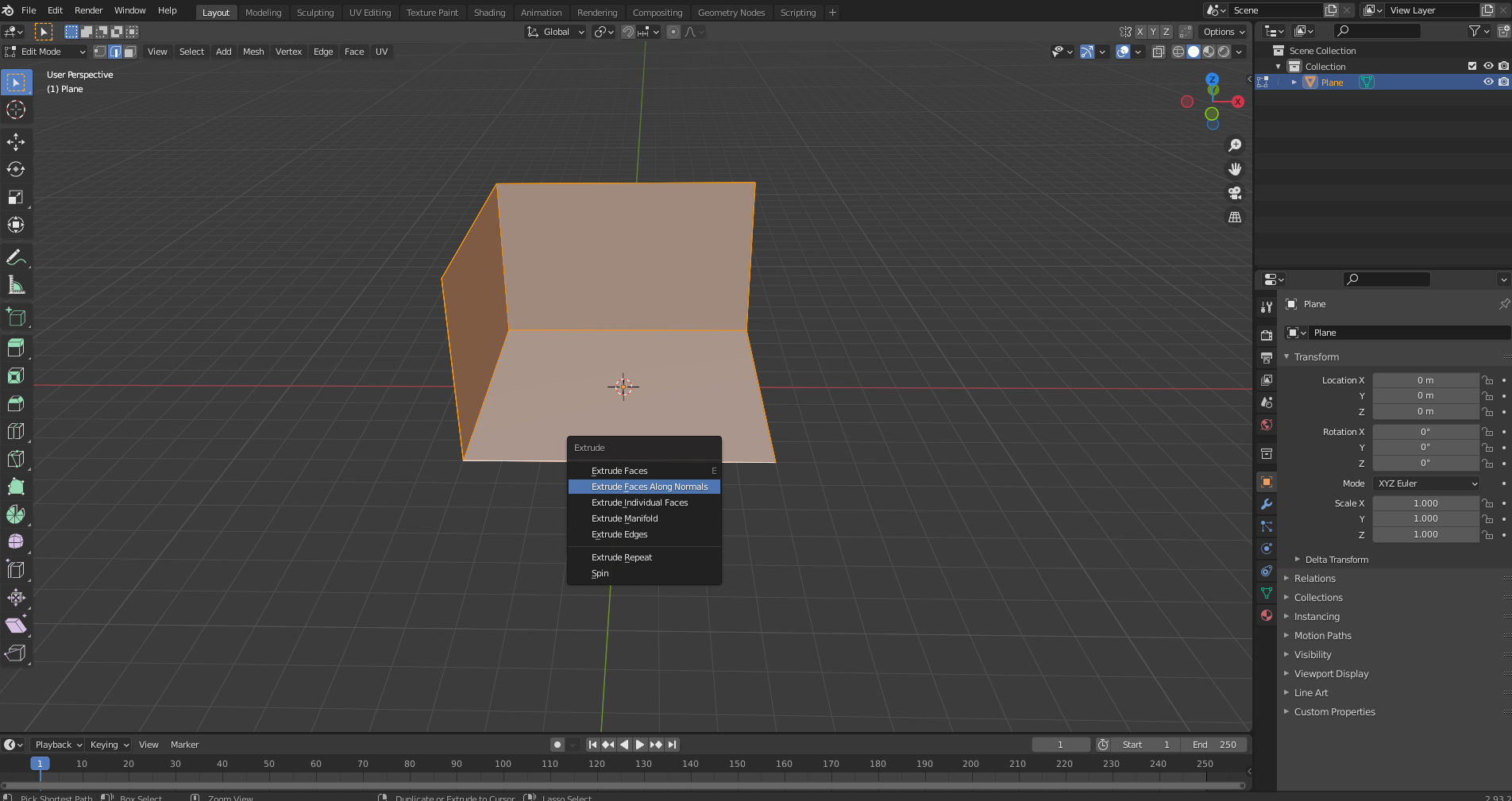
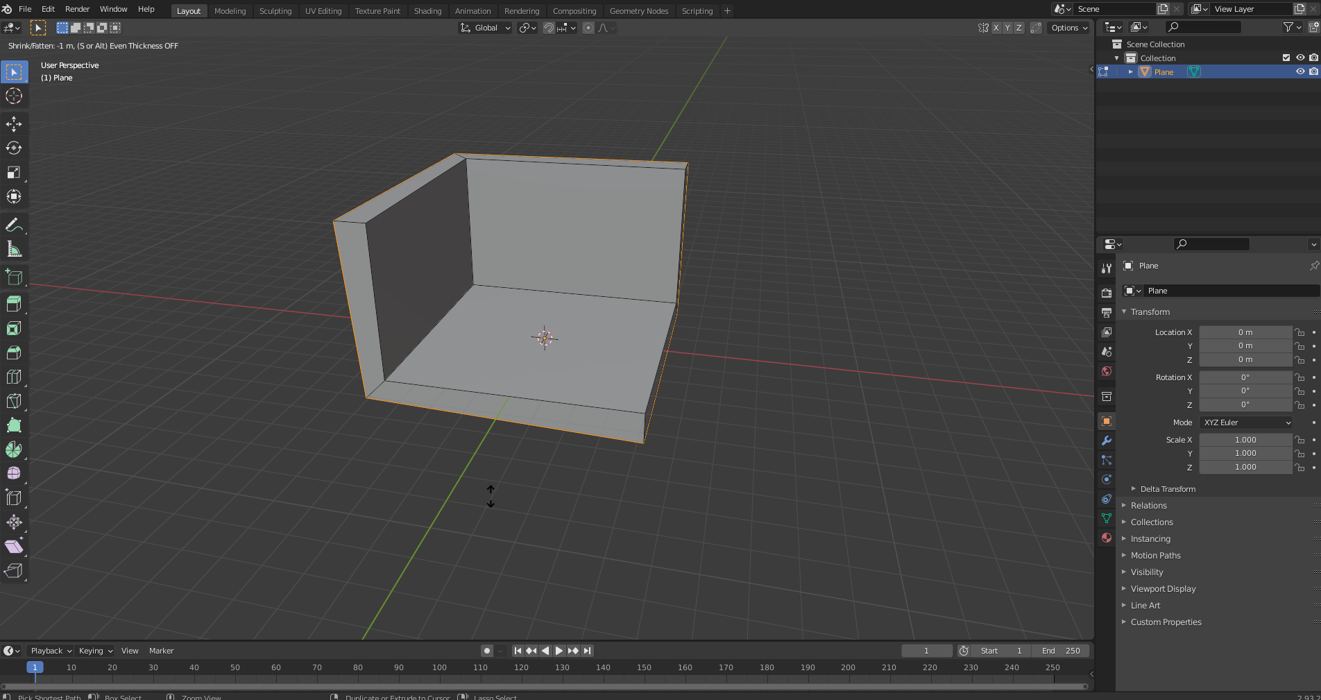
- a+e > extrude faces along normals (선택면 두께 조절)
- 조명에 색상 설정
* 참고 강의
https://www.youtube.com/watch?v=8XZQhLRQTDw
두께 조절
- 전체 선택하고 alt + e > extrude faces along normals



면 사선 추가하기
- 우측 마우스 클릭 > pork faces


vertex 가장자리 만들기
- ctrl+shift+b (face는 ctrl+b)

vertex 가장자리 만들기 > 위치 유지하고 x, y변경
- 상단 indivisual origins 클릭하고 줄여야 동일한 위치에서 x, y크기 줄어듬

높이 유지하고 줄이기
- S클릭 shift+(고정하고 싶은 축 x, y, z) 누르고 줄이기


원근 유무 카메라 차이
- perspective / orthographic


회전 축 설정

- bounding box center > 오브젝트 커서 중심
- 3d cursor > 추가한 커서 중심 (오브젝트 무시)
조명 설정
- 밤, 아침느낌


'3D modeling > Tool | Blender' 카테고리의 다른 글
| [블렌더] Adobe 3d Substance (텍스쳐/페인팅) 설치하기 (0) | 2021.09.23 |
|---|---|
| [블렌더 학습] 교실 만들기 #1. 모델링 (0) | 2021.09.21 |
| [블렌더 학습] 종이 말기 (3) | 2021.09.19 |
| [블렌더] 화면에 누른 키 표시하기 (1) | 2021.09.18 |
| [블렌더 학습] 텍스쳐 적용하기 (+무료 텍스쳐 사이트) (0) | 2021.09.13 |
