방황한다, 고로 존재한다
[블렌더 학습] 접힌 천 (Folded fabric) 본문




1) 천 오브젝트 생성

- ctrl + a 클릭하여 meth > plane 추가

- 생성된 mesh를 선택하여 tab을 눌러서 edit 모드로 변경
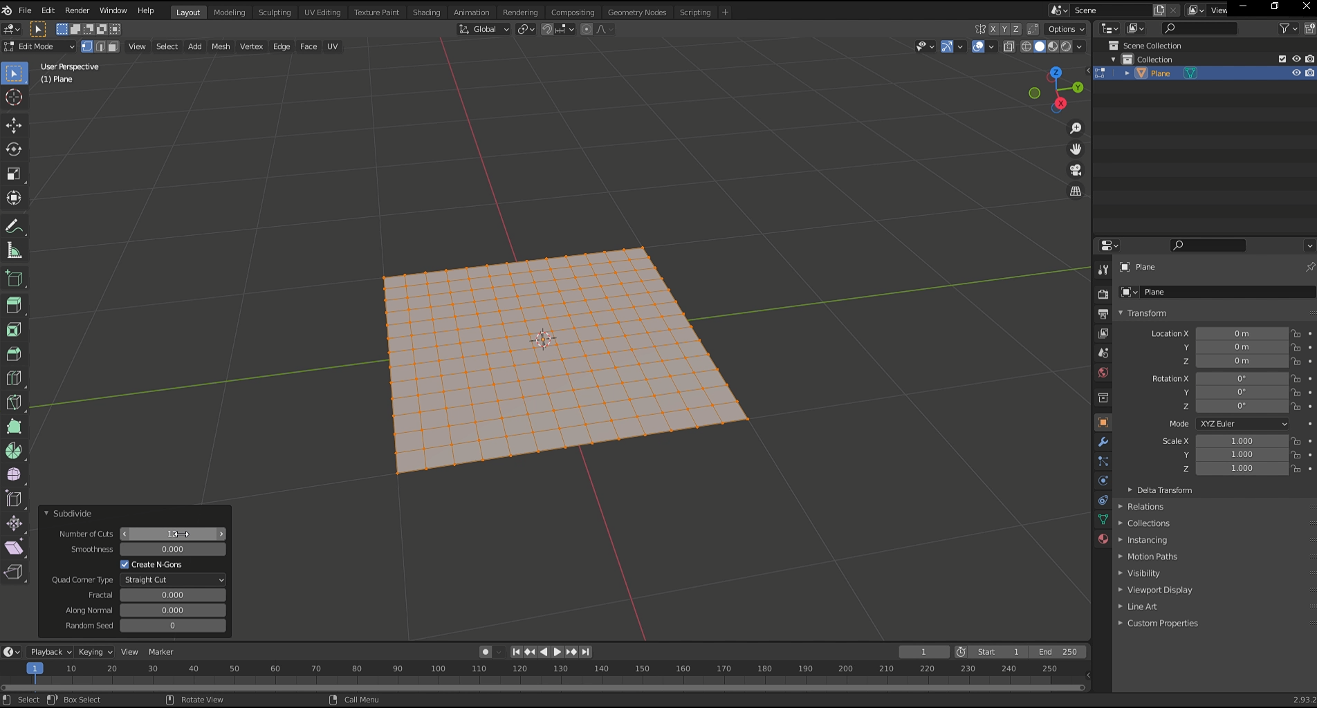
- 오브젝트를 우측 마우스로 클릭하여 Subdivide 선택
- 좌측 하단에 Subdivide 설정창에서 Number of Cuts 수치 높여서 더 조밀하게 만들기.
- tab키를 다시 눌러서 edti mode > object mode로 변경
2) 막대기 오브젝트 추가

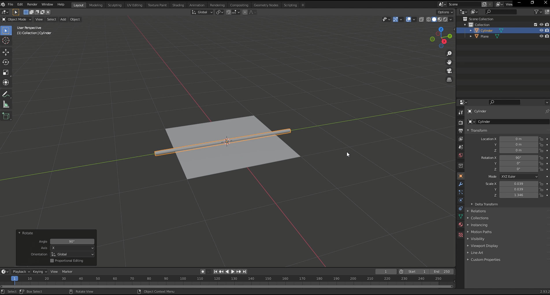
1. ctrl + a 클릭하여 Mesh > Cylinder 추가
2. 막대기 오브젝트를 선택 후 S를 클릭하여 크기, 길이조정
3. (크기조정) S를 누르고 마우스 이동
4. (길게 만들기) S + Z 를 누르고 마우스 이동
5. R + X 를 클릭하여 옆으로 눕힘
6. G + Z 를 클릭하여 천 오브젝트 아래로 이동 (또는 천을 위로 이동)
3) 천 접기

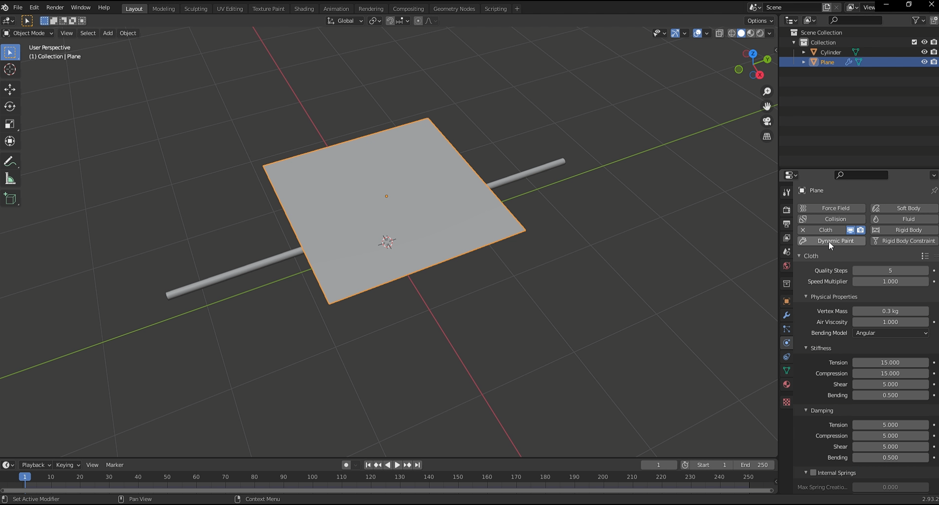
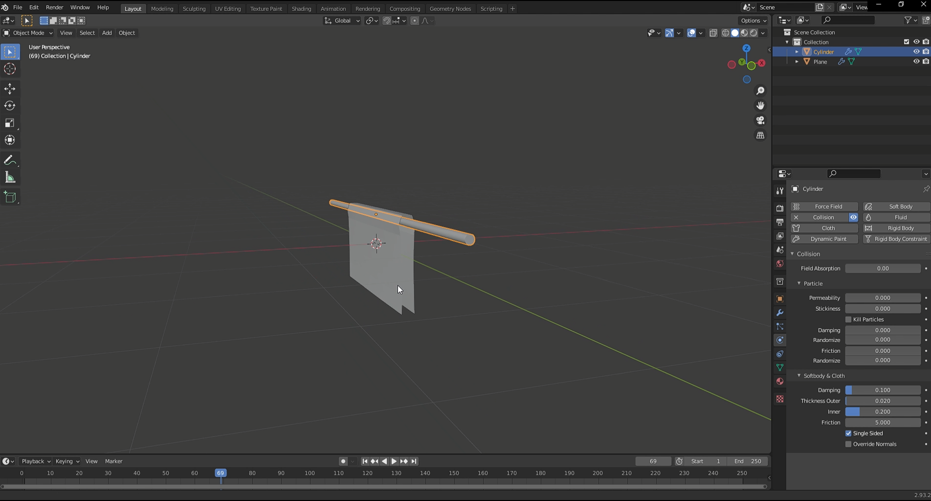
1. 천 오브젝트를 선택하고 우측의 Physics properties > cloth 적용
2. Collisions을 펼치고 self collisions 선택 (*이것을 적용해야 같은 오브젝트 내에서 서로 통과되지 않음)

- 막대기 오브젝트를 선택하고 Physics properties > collision 적용

- Space bar를 클릭하여 애니메이션 적용하기

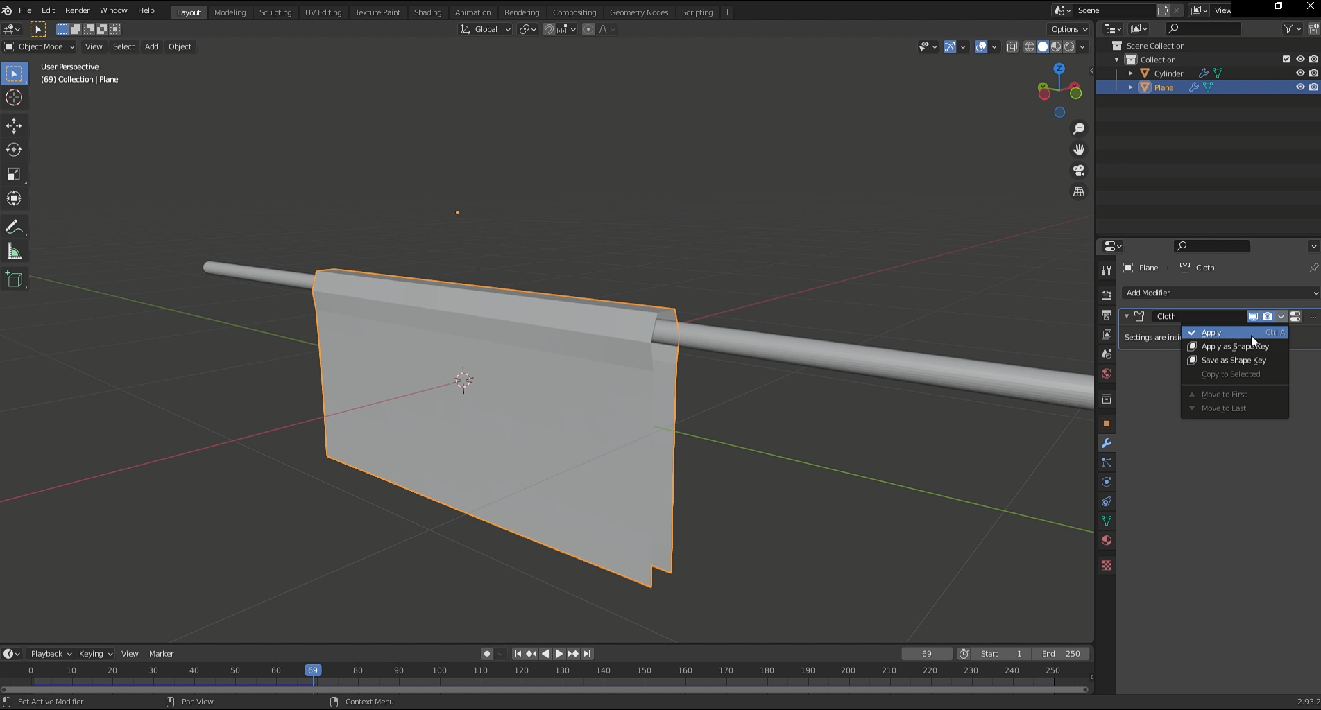
- 접힌 모양이 마음에 들면 천 오브젝트를 클릭하고 Modifier properties에서 cloth 설정을 apply 시키기

- 접힌 상태로 다시 막대기 위로 위치 이동
- cloth 적용하여 space bar 클릭 (위와 동일)
- 접히면 다시 Modifier properties에서 cloth 설정을 apply 시킴
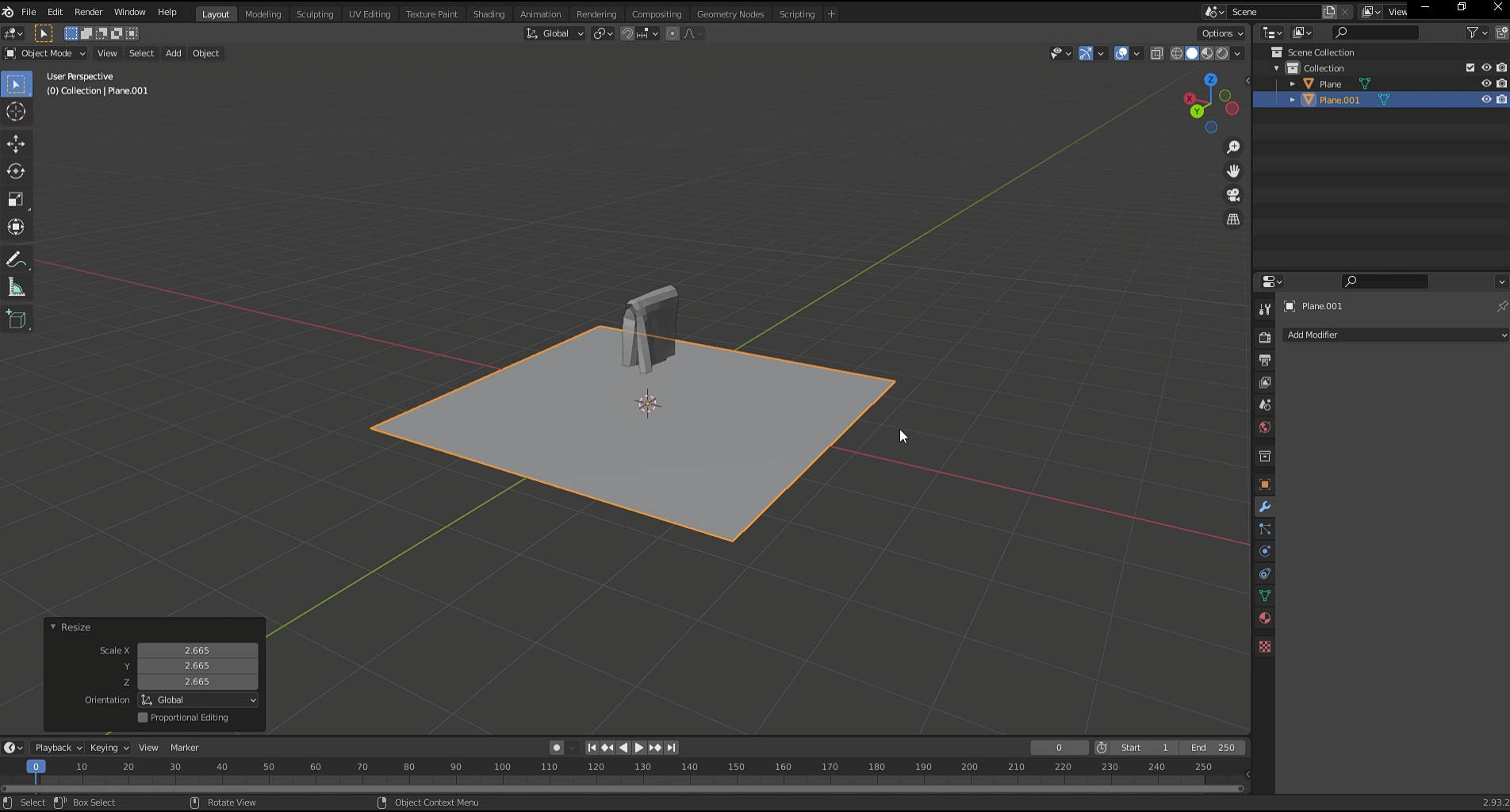
4) 바닥에 내려놓기

- 바닥에 mesh 추가하여 collision 적용
- 천에 cloth를 다시 적용하여 space bar 클릭 후 바닥에 놓인 효과 내기
5) 부드러운 효과 + 두께 적용

- 천 오브젝트를 선택하여 우측 마우스로 클릭
- Shade smooth 선택

- modify에서 subdivision 적용
- levels viewport를 조절하여 부드러운 정도 조절하기

- solidify 적용
- thickness를 조절하여 두께 조절하기
※ solidify가 subdivision 위에 있어야 제대로 적용되는 듯
패브릭천 무료로 다운받을 수 있는 사이트
ambientCG - Free Public Domain PBR Materials
Free materials never looked this good! Get 1000+ PBR materials and textures for free under the Public Domain license.
ambientCG.com
'3D modeling > Tool | Blender' 카테고리의 다른 글
| [블렌더 학습] 교실 만들기 #1. 모델링 (0) | 2021.09.21 |
|---|---|
| [블렌더 학습] 거실 만들기 (0) | 2021.09.20 |
| [블렌더 학습] 종이 말기 (3) | 2021.09.19 |
| [블렌더] 화면에 누른 키 표시하기 (1) | 2021.09.18 |
| [블렌더 학습] 텍스쳐 적용하기 (+무료 텍스쳐 사이트) (0) | 2021.09.13 |